索  引  号 11622901013956984P/2026-40537 主题分类 就业创业
发文字号 制发机构
有效期限 有效性
成文日期 2026-04-22 发布日期 2026-04-22
标        题 临夏市人力资源和社会保障局关于公开招聘城镇公益性岗位人员的公告

临夏市人力资源和社会保障局关于公开招聘城镇公益性岗位人员的公告

发布时间:2026-04-22 来源:临夏市人力资源和社会保障局 浏览次数:

字号:

收藏

临夏市人力资源和社会保障局关于公开招聘城镇公益性岗位人员的公告

为促进就业困难人员就业,充分发挥公益性岗位托底安置作用,根据州人社局、州财政局《关于印发临夏州公益性岗位开发管理工作实施细则的通知》(临州人社通〔2020〕105号)等有关文件规定及工作需要,现面向社会公开招聘城镇公益性岗位人员。

一、招聘条件具有临夏市城镇户籍,法定劳动年龄内有劳动能力和就业愿望、进行了失业登记、持有《就业创业证》,符合招聘单位要求且有下列情形之一的就业困难人员:

1.城镇大龄人员。指距离领取养老保险待遇不足10年的城镇常住人口.2.“零就业家庭”成员。包括城镇“零就业家庭”和“零转移就业家庭”成员,指同一户籍家庭成员在2人及以上的城镇区域家庭或者脱贫户(含防止返贫监测对象)中,有劳动能力的家庭成员(在校学生、现役军人、已领取养老保险待遇人员除外),均进行失业登记且处于失业状态。3.城镇低保人员。指享受城镇最低生活保障待遇的人员。4.残疾人员。指持有《残疾人证》或者《残疾军人证》的城镇常住人口。5.长期失业人员。包括最近一次办理失业登记后连续失业6个月(含)以上仍未实现就业的人员以及毕业6个月后仍未实现首次就业的离校未就业高校毕业生。其中:判断毕业6个月后是否仍未实现首次就业,以甘肃人社公共服务平台中毕业生登记的就业去向为依据。6.失地农民。指依法被县级以上(含县级)政府实施统一征地后,完全失去原承包土地的农民。7.省政府确定的其他就业困难人员。

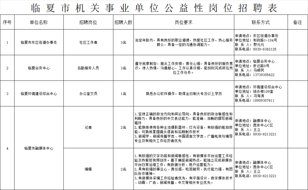
二、招聘岗位及要求

三、薪酬待遇及补贴期限

公益性岗位人员在岗期间,除享受每月1500元的公益性岗位补贴外,用人单位应根据工作内容及劳动时长给予用工报酬。公益性岗位补贴由用人单位按时向市人社局申请。公益性岗位补贴与用工报酬之和不得低于当地最低工资标准。用人单位与公益性岗位聘用人员签订劳动合同,并按照本单位制定的规章制度进行管理和考核。公益性岗位补贴除对距法定退休年龄不足5年的就业困难人员可延长至退休外,其余人员最长不超过3年(以初次核定其享受公益性岗位补贴年龄为准)。

四、聘用程序

报名结束后,各用人单位按照“公开、公平、公正”的原则,采取考试、面试、协商等灵活多样的方式确定拟聘用人员,并上报市人社局统一审核,经人社局审核后将拟招聘人员向社会公示,公示期满无异议的予以聘任。聘任后用人单位与城镇公益性岗位聘任人员办理聘任手续,建立劳动关系。

五、申请方式 

1.申请方式:就业困难人员自愿申请;2.申请地点:各机关事业单位(详见附表);3. 地址:各机关事业单位办公地点(详见附表);4.联 系 人:各机关事业单位联系人(详见附表);5.联系电话:各机关事业单位联系电话(详见附表)6.申请时间:2026年4月22日-2026年4月24日(3个工作日);7.所需材料:《临夏市就业困难人员认定表》、《就业创业证》、《残疾证》、《低保证》等相关材料。

六、注意事项

1.城镇公益性岗位招聘工作严格按照公告要求进行,未报送用人需求计划的单位不设置招聘岗位,报名人员在需求汇总表中对应的岗位进行报名。2.企业在职人员、名下注册营业执照的人员、或在企业任监事、董事等有股息红利收入的、正在享受创业担保贷款的、在其他单位就业的和户籍不在本市的不能申报;3.报名人员只能选择其中一个岗位报名;4.城镇公益性岗位坚持“谁用人、谁管理、谁负责”的管理机制。

 临夏市人力资源和社会保障局

2026年4月21日